I. 요구사항 확인 - 1. 소프트웨어 개발 방법론 - ② 비용산정, 일정관리 모형
(1) 비용산정 모형
*비용산정 모형 개념
소프트웨어 규모파악을 통한 투입자원, 소요시간을 파악하여 실행 가능한 계획을 수립하기 위해 비용을 산정하는 방식
*비용산정 모형 분류
| 분류 | 설명 | 종류 |
| 하향식 산정방법 | 경험이 많은 전문가에게 비용 산정을 의뢰 혹은 여러 전문가 및 조정자를 통해 산정 | - 전문가 판단 - *델파이 기법 |
| 상향식 산정방법 | 세부적인 요구사항과 기능에 따라 필요한 비용을 계산하는 방식 | - 코드 라인 수(Loc) - Man Month - COCOMO 모형 - 푸트남 모형 - 기능점수(FP) 모형 |
*델파이 기법 : 전문가의 경험적 지식을 통한 문제 해결 및 미래예측을 위한 기법. 전문가 합의법이라고도 함.
*비용산정 모형 종류
1. LoC(Lines of Code) 모형
- 소프트웨어 각 기능의 원시 코드 라인 수의 낙관치, 중간치, 비관치를 측정하여 예측치를 구하고 이를 이용하여 비용을 산정하는 방식
- 측정이 쉽고 이해하기 쉬워 많이 사용함
- 예측치를 이용하여 생산성, 노력, 개발 기간 등의 비용을 산정함
| *예측치 = 낙관치 + (4 * 중간치) + 비관치 / 6 *비관치 : 가장 많이 측정된 코드 라인 수 *중간치 : 측정된 모든 코드 라인 수의 평균 *낙관치 : 가장 적게 측정된 코드 라인 수 |
2. Man Month 모형
한 사람이 1개월 동안 할 수 있는 일의 양을 기준으로 프로젝트 비용을 산정하는 방식
| - Man Month = (LoC) / (프로그래머의 월간 생산성) - 프로젝트 기간 = (Man Month) / (프로젝트 인력) |
3. COCOMO(COnstructive COst MOdel) 모형
- 보헴(Boehm)이 제안한 모형.
- 프로그램 규모에 따라 비용을 산정하는 방식.
- 비용산정 결과는 프로젝트를 완성하는 데 필요한 노력(Man-Month)으로 산정
- 비용 견적의 강도 분석 및 비용 견적의 유연성이 높아 소프트웨어 개발비 견적에 널리 통용
- 규모에 따라 유형이 조직형(기본형, 단순형), 반 분리형, 임베디드형으로 나뉨
| 유형 | 설명 |
| 조직형 (Organic Model) |
- 기관 내부에서 개발된 중소규모의 소프트웨어로 일괄 자료 처리나 과학 기술 계산용, 비즈니스 자료 처리 개발에 적용 - 5만(50KDSI) 라인 이하의 소프트웨어를 개발하는 유형 |
| 반 분리형 (Semi-Detached Mode) |
- 단순형과 임베디드형의 중간형 - 트랜잭션 처리 시스템이나, 데이터베이스 관리 시스템, 컴파일러, 인터프리터와 같은 유틸 개발에 적용 |
| 임베디드형 (Embedded Mode) |
- 초대형 규모의 트랜잭션 처리 시스템이나 운영체제, 실시간 처리 시스템 등의 시스템 프로그램 개발에 적용 - 30만(300KDSI) 라인 이상의 소프트웨어를 개발하는 유형 |
4. 푸트남(Putnam) 모형
- 소프트웨어 개발주기의 단계별로 요구할 인력의 분포를 가정하는 방식이다.
- 푸트남이 제안한 것으로 생명주기 예측 모형이라고 한다.
- 시간에 따른 함수로 표현되는 *Rayleigh-Norden 곡선의 노력 분포도를 기초로 한다.
*Rayleigh-Norden 곡선과 푸트남 예측 모델을 기반으로 자동화 추정 도구 SLIM 개발
5. 기능점수(FP, Function Point) 모형
- 요구 기능을 증가시키는 인자별로 가중치를 부여하고, 요인별 가중치를 합산하여 총 기능의 점수를 계산하여 비용을 산정하는 방식
- 경험을 바탕으로 단순, 복잡한 정도에 따라 가중치를 부여한다.
| 기능점수(FP) = 총 기능점수 * [0.65 + (0.1 * 총 영향도)] |
| 소프트웨어 기능 증대 요인 | 가중치 | ||
| 단순 | 보통 | 복잡 | |
| 자료 입력(입력 양식) | 3 | 4 | 6 |
| 정보 출력(출력 보고서) | 4 | 5 | 7 |
| 명렁어(사용자 질의 수) | 3 | 4 | 5 |
| 데이터 파일 | 7 | 10 | 15 |
| 필요한 외부 루틴과의 인터페이스 | 5 | 7 | 10 |
(2) 일정관리 모델
*일정관리 모델 개념
프로젝트가 일정 기한 내에 적절하게 완료될 수 있도록 관리하는 모델
*일정관리 모델 종류
1. 주 공정법(CPM, Critical Path Method)
- 주 공정(Critical Path, 임계 경로) : 프로젝트의 시작에서 종료까지 가장 긴 시간이 걸리는 경로
- 여러 작업의 수행 순서가 얽혀 있는 프로젝트의 일정을 계산하는 기법
- 모든 자원 제약사항을 배제한 상태로 프로젝트의 시작과 끝을 나타내는 노드(Node)와 노드 간의 연결을 통해 공정을 계산하기 위한 액티비티(Activity) 표기법
2. PERT(Program Evaluation and Review Technique)
- 일의 순서를 계획적으로 정리하기 위한 수렴 기법.
- 비관치, 중간치, 낙관치의 3점 추정방식을 통해 일정을 관리하는 기법
3. 중요 연쇄 프로젝트 관리(CCPM, Critical Chain Project Management)
주 공정 연쇄법으로 자원제약사항을 고려하여 일정을 작성하는 기법
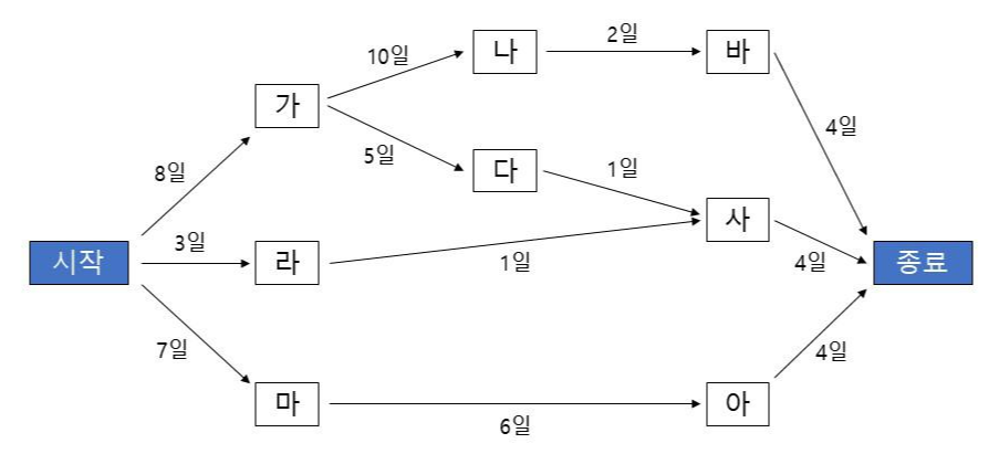
*CPM을 이용한 일정 계산

- 프로젝트의 시작에서 종료까지 가장 긴 시간이 걸리는 경로를 계산.
*시작 → 가 → 나 → 바 → 종료(24일) > 임계 경로
*시작 → 가 → 다 → 사 → 종료(18일)
*시작 → 라 → 사 → 종료(8일)
*시작 → 마 → 아 → 종료(17일)
'IT 자격증 > 정보처리기사' 카테고리의 다른 글
| 요구사항 확인 - 소프트웨어 개발 방법론 (I-1-1) (0) | 2022.04.15 |
|---|